文章来源:互联网作者:欧易下载发布时间:2025-05-10 07:41:00
上周,story protocol 宣布其最终测试网 odyssey 上线。近 100 个生态系统合作伙伴正在 odyssey 上构建杀手级应用程序。作为正式启动前的最后一个测试网,让我们仔细看看 story protocol 通过其 1.4 亿美元的巨额融资即将给ip行业带来哪些改变。


美国自1998年颁布《数字千年版权法》以来,解决了互联网和数字平台上的版权侵权等问题,重点是防止版权作品的非法复制和传播。此后,知识产权产业的全球零售额已扩大到 2024 年达 3560 亿美元,为知识产权所有者产生了 440 亿美元的特许权使用费。
为了更好地了解知识产权格局,我们需要熟悉这里的关键参与者:
供给侧:
需求方:
中介:

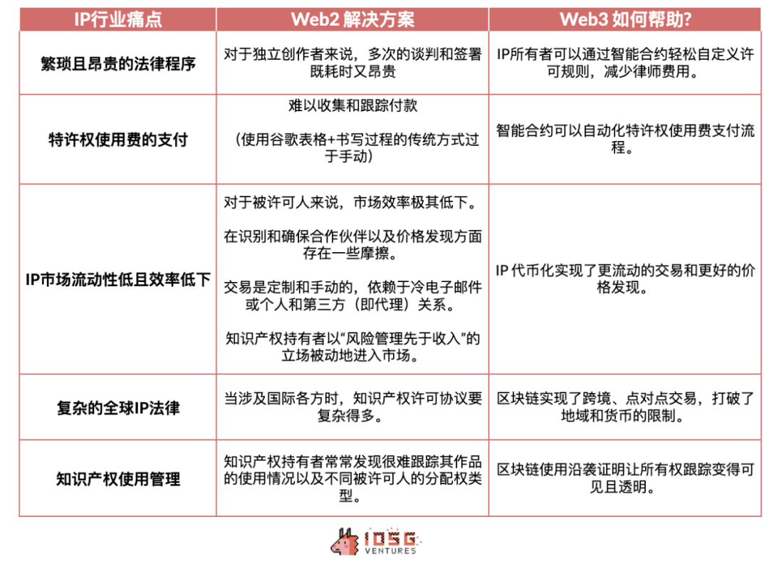
尽管取得了进步,但当前的知识产权行业还远未达到完美。如今,近 80% 的 IP 许可销售总额是通过中介完成的:如上所述的咨询和律师事务所。
由于供需双方之间存在众多中介机构,独立IP创作者往往缺乏时间和资源来聘请法律和咨询专业人士参与。使用 Microsoft 和 Google 工具(表格、文档等)记录知识产权合同的手动管理任务进一步延迟了整个许可流程并使之复杂化。
这使得二次独立衍生品创作者不愿意通过官方渠道向IP所有者支付授权费用,而更倾向于侵权。传统上,对于两个大公司之间发生的知识产权许可交易,必须使用托管账户作为中介。双方律师需审核并签署合同后,交易才能进行。依赖托管账户效率极低,并且这个过程完全可以使用智能合约自动化。
Web 2发行平台通常在IP交易谈判中拥有过多的权力,尤其是在涉及独立IP所有者时,因为这些平台可以精确控制每个IP的曝光和流量。
正如 Story Protocol 创始人 SY Lee 指出的那样,内容企业通常缺乏网络效应,这迫使他们依靠大量的内容制作和营销预算来维持生计。这种压倒性的谈判能力使得较小的 IP 难以盈利,往往导致他们在推出之前就失败了。即使是大型 IP 工作室也对开发新 IP 犹豫不决,而是选择专注于扩展现有 IP。
例如,Moloco 报道称,在苹果禁止针对移动消费者的定向广告后,每次安装成本飙升,导致许多移动应用程序黯然落幕。为了对抗 Web 2 平台的定价能力,独立 IP 所有者和创作者需要一种有效的反击方式。

来源: Moloco
而最有前途的解决方案是帮助小型独立IP演进为网络。将知识产权转变为粉丝和创作者网络的模式可以帮助打破这些垄断结构,并为知识产权所有者带来更多价值。
@@##@@来源:Story Protocol 创始人 SY Lee
当然,IP 行业的问题远不止于此,以下是IP传统行业所遇到的挑战以及为什么我们相信 Web 3 可以帮助解决这些问题。


IP 行业面临明显的低效率和透明度问题,而 Web 3 提供了潜在的解决方案。但 NFT 和相关协议不是已经解决了这些问题吗?
不可否认的是,NFT(即 ERC-721 代币)的发明确实引入了一个永久标识符,用于可验证文本、图像和视频等特定元数据的所有权,有效地代表链上的 IP!
然而,这些 NFT 相对静态,因为它们的元数据一旦铸造就固定了。为了解决这一限制,引入了动态 NFT(dNFT),通过在智能合约中编码预定义条件来提供更大的灵活性,以允许由链上或链下事件触发的自动元数据更新。
围绕 NFT 的另一个重要问题是流动性和特许权使用费,这是 NFT 金融化中广泛探索的领域。Sudoswap 通过 AMM 模型解决流动性挑战,实现自动价格发现和调整。这解决了 OpenSea 等传统市场中的流动性问题,卖家经常等待买家匹配价格。
Blur 通过将市场费用降低至 0% 并汇总各个市场的列表,进一步改善了 NFT 交易体验,使用户可以轻松比较跨平台的价格和流动性。此外,Blur 还推出了 Blend,这是一种借贷协议,使用户能够在不出售 NFT 的情况下进行借贷。
尽管 AMM 模型和市场聚合增加了流动性,但某些 NFT,尤其是稀有或利基的 NFT,可能仍面临资金池流动性的困扰。为了解决可负担性和流动性问题,Floor Protocol 尝试将 NFT 分解为微型代币,称为 μ-Token,使它们更易于使用。NFT 的版税仍然是一个有争议的问题,过去Blur 和 OpenSea 之间曾有过争论。Magic Eden 已采取明确立场,对其平台上列出的所有 ERC-721C 系列征收版税。
随着 NFT 的不断发展,知识产权领域区块链创新的乐高积木似乎已就位,但仍然缺少一个关键部分:支持创作者衍生品可编程性的能力。
IP拥有者需要IP创造者创造衍生品,以保持其IP的知名度并延长其IP的寿命。参与的创作者越多,从长远来看,该 IP 受益就越大。这就造成了一个困境,需要更好的解决方案来有效地管理和执行许可协议。
但是,IP的衍生作品往往涉及错综复杂的亲子关系,难以处理。当前的 NFT 协议很难跟踪链上创建的每个版本之间的联系,并有效地实施定制的版税结构或许可协议。
当 Pudgy Penguins 的首席执行官 Luca Netz 在亚马逊平台上短短两天内售出了 20,000 多个玩具时,需要与个人 NFT 持有者签署部分授权的繁琐过程,增加了额外的时间和法律成本。
@@##@@来源: TinTinLand
衍生品可编程性本质上是指支持IP所有者和衍生品创造者进行更高效的IP授权和版本控制。
一个简单的类比就是 Git 和 GitHub。GitHub 的核心是 Git,它跟踪对文件所做的每一次修改。该版本控制系统使您能够跟踪并恢复到版本历史记录中的任何点。

那么为什么这个可编程层对于 IP 创建和归属如此重要呢?
知识产权创建和归属是 Web 2 和 Web 3 生态系统中的关键要素。在 Web 2 的背景下,知识产权的重要性通过人工智能生成内容 (AIGC) 和用户生成内容 (UGC) 的兴起显而易见。同样,在 Web 3 中,IP 归属的相关性因模因币的流行而得到强调。源自PEPE主题男孩俱乐部的$BRETT、$APU、$PEPE、$PEPE2.0等例子,展示了衍生作品在这个空间中的意义。这些模因币表现出巨大的交易量,但最初的创造者 Matt Furie 却较难获取这些衍生资产所产生的经济价值。
例如,虽然 $PEPE 和 $PEPE2.0 被市场视为不同的代币,但 $PEPE2.0 本质上是 $PEPE 的衍生资产,仅通过颜色变化来区分两者。这种情况凸显了 Web 3 中当前 IP 管理框架的局限性。利用 Story Protocol 的 IP 跟踪功能,$PEPE 的原始持有者应该捕获其 IP 的价值创造。
在这样的新机制下,要么将一部分 Pepe 主题的衍生代币空投给 IP 所有者,要么将一部分交易费用直接交给 IP 所有者,让 Pepe 主题 IP 的原创者 Matt Furie 获得收益。经济利益。
显然需要一种更有效的解决方案来管理 IP 资产衍生品之间的关系,该解决方案提供更大的可编程性,而这正是 Story Protocol 正在积极开发的解决方案。

Story Protocol 的主要创新在于它能够为 IP 所有者提供全面、开放的解决方案来管理其 IP 资产。这包括验证、授权、可追溯性以及自动利润分配和索赔等功能,所有这些功能都具有增强的可编程性。Story Protocol 利用 Cosmos-SDK 构建了兼容 EVM 的 L1 区块链,让 IP 所有者可以轻松地将其知识产权注册为 L1 上的 IP 资产。
Story Protocol 记录了各种 IP 资产之间的多级父子关系,其中每个资产可以是 Web 3 原生 NFT,也可以是现实世界 IP 的链上证明 NFT,例如唐老鸭。在将现实世界的 IP 引入链上的情况下,Story Protocol 还开发了一种基于代码的合约模板,称为可编程 IP 许可证 (PIL)。通过 PIL,IP 所有者可以通过将 PIL 附加到其 IP 资产,将链下许可条款映射到区块链上。
可编程IP许可证(PIL)充分体现了区块链领域“代码即法律”的原则,并提供了三种预定义模板:
一个IP资产可以有多个不同的PIL,除了预设的三个模板外,用户还可以自定义自己的使用条款。这些条款对所有参与者都是公开透明的。其他创作者可以查看这些条款,如果同意,只需单击一下即可获得许可,并立即开始创作衍生作品。
当衍生作品产生收入时,智能合约会自动根据原始IP的预设条款在原始IP创作者和衍生作品创作者之间分配版税。这个过程高效、透明,无需第三方干预,确保利润公平及时地分配给所有参与者。除了开放性、许可和版税分配之外,Story Protocol 还包括专门用于权利验证的争议模块。该模块允许知识产权所有者在知识产权侵权的情况下举报知识产权衍生品创作者。目前,Story Protocol 的法律团队担任仲裁员,但未来可能会交给第三方法律团队进行仲裁。

在上面的例子中,我们可以看到Azuki IP NFT如何通过衍生品创造和利润分配的过程,让IP所有者和衍生品创造者都获得各自的商业化收入。
Story Protocol作为一个新的中间人,取代了成本高昂、流程繁琐的法律和咨询服务等传统中介机构。这一创新大大降低了IP许可的准入门槛,同时确保衍生作品和混音作品可控可追溯,最终保护IP所有者和衍生创作者的原创性。
然而,有些人可能对市场非均匀性表示担忧。IP的定制实际上是无限的,当过度定制发生时,会导致金融市场潜在的流动性问题。如何解决这个问题?可以实施哪些自动化匹配解决方案来满足需求方的多样化偏好?
解决好市场流动性问题是 Story Protocol 区别于 Spaceport 等竞争对手的关键要素。
通过许可模块和版税模块,Story Protocol 的所有用户(包括 IP 所有者和衍生品创建者)主要交易两种类型的代币:许可代币和版税代币。
许可代币将知识产权衍生权转化为可交易的流动资产,为原创者提供多元化的收入来源。与此同时,版税代币作为一种资产支持证券,可以将未来现金流代币化,从而增强知识产权资产所有者和投资者的流动性。这一过程反映了资产证券化的好处,允许知识产权资产的收入权利像金融资产一样进行交易。此外,购买或出售 IP 使用费代币反映了投资者对 IP 未来收入的乐观或悲观情绪。
Story Protocol 因其 L1 架构而脱颖而出。通过将所有IP资产注册在单个L1上,可以确保这些资产的统一处理并防止流动性碎片化。例如,将模因币视为知识产权资产的一种形式。尽管 meme 币通常是 ERC-20 代币,但如果将它们转换为 ERC-721,它们本质上将代表 meme NFT。
部署在不同区块链上的 IP 资产(例如 $MOODENG)通常被视为不同的代币,即使它们代表相同的基础资产。这导致不同链上相同代币之间的流动性竞争,从而降低了它们的整体价值。Story Protocol 的 L1 结构通过将流动性整合到一个地方来解决这个问题,防止资产价值在多个区块链上被稀释
此外,Story Protocol 的版税支付和许可模块有助于控制衍生 memecoin 大量copy cat方式的创建,例如 $NEIRO、$Neiro 和 $NEIROETH。通过引入特许权使用费,推出新的模因币衍生品的成本会增加,从而阻止这些代币的过度和不可持续的扩散。

这一切听起来非常令人兴奋,事实上,我们已经可以清楚地想象传统IP行业将如何被区块链大规模的颠覆。
尤其是随着AIGC时代的到来。AIGC 代表了创意作品制作方式的革命性转变,利用先进的人工智能算法自动生成文本、图像、音频和视频,模糊了人类创造力和机器生成输出之间的界限。
然而,Gen AI领域的版权问题仍未得到解决。传统的知识产权法允许知识产权所有者决定如何使用其作品,包括在原作的基础上创作新的衍生作品。但对于Gen AI生成的内容,没有明确的版权确认法律框架。
一个仍未解决的情况是:这些人工智能生成的作品是否应该被视为未经授权的衍生品或全新的知识产权?这是一个迫切需要版权法进一步明确和完善的问题。
如今,Gen AI已经基于现有IP生成了大量内容。对于像 Story 这样的协议来说,帮助在 AIGC 内建立 IP 所有权并解决这些 AIGC IP 的可追溯性、流动性和版税分配挑战至关重要。
显然,我们仍然需要保持冷静。一个非常明显的事实是,Web 3 仍处于发展阶段,如创新扩散模型中所述,从早期采用者过渡到早期多数。
@@##@@来源:Everett Rogers的创新扩散理论

不过,我们相信随着时间的推移,这种情况自然会得到改善,原因也很清楚。根据最近的 a16z 加密货币状况报告,大约有 6.17 亿加密货币持有者,活跃地址和使用量创下历史新高。我们相信,随着Web3的大规模采用,结合Story Protocol本身的进步,IP时代将朝着理想的方向发展。



以上就是IOSG:Story Protocol如何重塑IP行业创新引领周期?的详细内容
Solana区块链的高尔夫球详解!Web3运动游戏GolfN登陆Apple Store
行业资讯
下载
SynFutures(F)是什么?F的发展前景和未来价值如何?
行业资讯
下载
Binance正版登录入口 币安官方在线交易所官网
行业资讯
下载
简单分析Binance Alpha哪些代币性价比更高?
行业资讯
下载
震荡行情下的生存法则:BTC短线高抛低吸策略分析
行业资讯
下载
币圈院士:BTC于震荡中蓄势,关注106500支撑有效性
行业资讯
下载
以太坊(ETH):高位震荡,多空博弈加剧
行业资讯
下载
以太坊(ETH):震荡格局下的多空博弈与短线策略
行业资讯
下载