文章来源:互联网作者:欧易pp发布时间:2025-08-27 07:41:00

香港《稳定币条例》已于2025年8月1日生效,其核心监管对象为稳定币的发行与推广活动。然而,由于法规中“要约提供”这一概念存在解释空间,从事OTC兑换的币商可能面临潜在合规风险,未来若想合法经营,或需申请相应牌照。
众所周知,我国香港作为国际金融枢纽,在虚拟资产领域一直走在全球前列。街头巷尾遍布的U币兑换店使得加密货币交易极为便利,准入门槛之低在全球范围内都属罕见。尽管市场活跃,但监管框架也在逐步完善,旨在平衡创新与金融安全。
今年备受关注的《稳定币条例》正式发布,并于2025年8月1日起实施。这项立法本意在于规范法币锚定型稳定币的发展,提升市场透明度与投资者保护水平。然而,随着生效日期临近,一场突如其来的“传单风波”在本地OTC圈内引发震动,令不少从业者陷入恐慌。
今天,我们就从这起离奇事件出发,结合金管局的官方立场,深入剖析:在新法规落地后,香港是否还能自由买卖USDT?

俗话说,谣言止于智者,但恐慌往往来得更早。2025年8月初,香港众多U店、私人币商以及OTC服务商突然在一夜之间收到不明来源的传单,内容直指:《稳定币条例》已于8月1日生效,任何人在未取得牌照的情况下买卖指明稳定币(如USDT),或参与受规管的稳定币活动均属违法,最高可被判处罚款500万港元及监禁7年。

该消息迅速在业内传播,甚至有币商老板闻讯后立即选择离港避险。
那么,这份传单说的是真的吗?我们的判断是:半真半假,存在明显误导成分,极可能是利用法规模糊地带制造恐慌情绪。
虽然《稳定币条例》确已生效,但其主要打击目标并非普通买卖行为。不过必须承认,该法规确实给当前大量无牌运营的OTC商家带来了不确定性,长远来看未必是利好。
为避免被虚假信息误导,有必要厘清《稳定币条例》的核心监管范围。
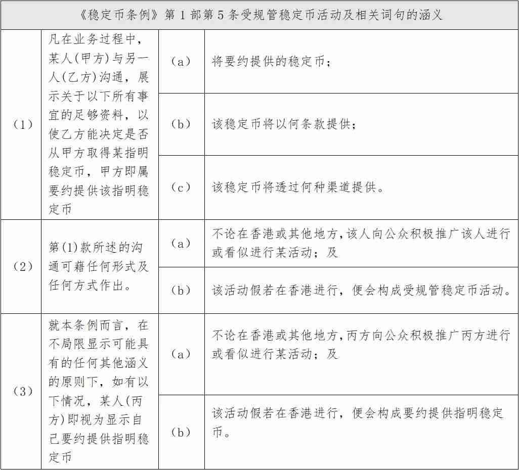
(一)什么是“指明稳定币”?
“指明稳定币”是整部法规的基石概念。根据《稳定币条例》第1部第3条和第4条,法律区分了两个层次:
具体而言,《稳定币条例》所规管的“受规管稳定币活动”主要包括以下三类:
由此可见,这些条款主要针对的是稳定币的发行人及其市场推广行为,而非个人之间或商家提供的日常兑换服务(OTC)。换言之,普通用户买卖USDT本身并不直接落入监管红线。
关键问题来了:从事USDT兑港币等OTC业务的币商,是否构成“要约提供”指明稳定币的行为?
答案是:目前尚无定论,存在法律解释上的灰色地带。
根据《稳定币条例》第6条,“要约提供”指明稳定币被定义为:以出售或分销为目的,向公众发出购买、认购或交换指明稳定币的要约。
而在普通法语境下,“要约”(Offer)是合同成立的前提之一,指一方提出具体交易条件并希望对方接受的意思表示。若严格按照字面理解,几乎所有公开报价的OTC行为都可能被视为“要约提供”。
根据条例第9条,只有“认许提供者”(Permitted Offeror)才能合法进行此类行为。目前符合资格的主体仅限以下五类:
这意味着,大多数街头U店和私人兑换商并不具备“认许提供者”身份。
尽管如此,飒姐团队分析认为,立法原意中的“要约提供”更倾向于大规模分销、承销或代理销售行为,而非个体商户的小额现货兑换。这一点可从2024年12月版《稳定币条例草案》第3.4.2条看出端倪——其中强调持牌人应确保第三方不将稳定币分销至禁止交易的司法管辖区,明显指向的是渠道分发而非终端零售。
但问题在于,现行法律并未对“要约提供”作出明确限缩解释。因此,从技术上讲,任何未持牌却长期从事稳定币兑换业务的经营者,仍处于刑事追责的风险范围内:
因此,尽管目前尚未出现针对OTC商家的执法案例,但这不代表未来不会发生。监管机构完全有权依据现有条文采取行动。
综上所述,能够明确合法开展“要约提供”指明稳定币活动的主体,目前主要包括:VASP持牌平台、支付牌照机构、证券1号牌公司及银行等持牌金融机构。
虽然现阶段尚未有币商因USDT兑换被处罚,但这并不能排除未来的执法可能性。毕竟,法律已经赋予了监管机关足够的权力。
换句话说,香港已不再是U币自由兑换的法外之地。面对日益收紧的监管环境,从业者应尽早规划出路:要么积极申请相关牌照,合规转型;要么及时退出,规避刑事风险。

到此这篇关于《稳定币条例》实施后,香港还能不能自由买卖U币?一文分析的文章就介绍到这了,更多相关加密货币相关资讯内容请搜索本站以前的文章或继续浏览下面的相关文章,希望大家以后多多支持本站!
以上就是《稳定币条例》实施后,香港还能不能自由买卖U币?一文分析的详细内容
《稳定币条例》实施后,香港还能不能自由买卖U币?一文分析
行业资讯
下载
币安app官方下载2025最新版 币安app安卓版下载v7.3.31 手机版
行业资讯
下载
芝麻开门交易平台 v6.135.0 官方安卓版2025
行业资讯
下载
比特币9月价格预测
行业资讯
下载
gate.io芝麻开门交易平台 for Android v7.18.1 官方安卓版
行业资讯
下载
以太坊9月价格预测
行业资讯
下载
加密期货资金费率解析:如何影响多单、空单及交易成本?一文详解
行业资讯
下载
一文详解什么是助记词?如何生成?如何安全地保存助记词?
行业资讯
下载